开云球赛_开云球赛中国有限公司
400-600-4155 广东总部
134-3302-4712
开云球赛_开云球赛中国有限公司
Home
ERP产品
Software
开云球赛_开云球赛中国有限公司
OA系统
PLM系统
MES系统
BI系统
APS系统
全条码管理
智造看板
ERP方案
Solution
精密五金开云球赛_开云球赛中国有限公司
塑胶制品ERP软件
3C电子开云球赛_开云球赛中国有限公司
汽车配件ERP软件
机械制造开云球赛_开云球赛中国有限公司
照明行业ERP软件
家用电器开云球赛_开云球赛中国有限公司
医疗器械ERP软件
化工行业开云球赛_开云球赛中国有限公司
玩具行业ERP软件
机器人开云球赛_开云球赛中国有限公司
家具行业ERP软件
案例
Case
精密五金
塑胶制品
3C电子
汽车配件
机械制造
照明行业
家用电器
医疗器械
家具行业
化工行业
玩具行业
机器人
服务
Service
体验
Experience
新闻
News
开云球赛_开云球赛中国有限公司
常见问答
ERP软件新闻
关于
About
顺景介绍
研发中心
发展历程
荣誉资质
开云球赛_开云球赛中国有限公司
开云球赛_开云球赛中国有限公司
Contact
加盟
Join
▪ 开云球赛_开云球赛中国有限公司
▪ ERP产品
▪ ERP方案
▪ 案例
▪ 服务
▪ 体验
▪ 新闻
▪ 关于
▪ 开云球赛_开云球赛中国有限公司
▪ 加盟
0769-2868 2305
0769-2868 2305
微 信
精密五金开云球赛_开云球赛中国有限公司
塑胶制品ERP软件
3C电子开云球赛_开云球赛中国有限公司
汽车配件ERP软件
机械制造开云球赛_开云球赛中国有限公司
照明行业ERP软件
家用电器开云球赛_开云球赛中国有限公司
医疗器械ERP软件
化工行业开云球赛_开云球赛中国有限公司
玩具行业ERP软件
机器人开云球赛_开云球赛中国有限公司
家具行业ERP软件
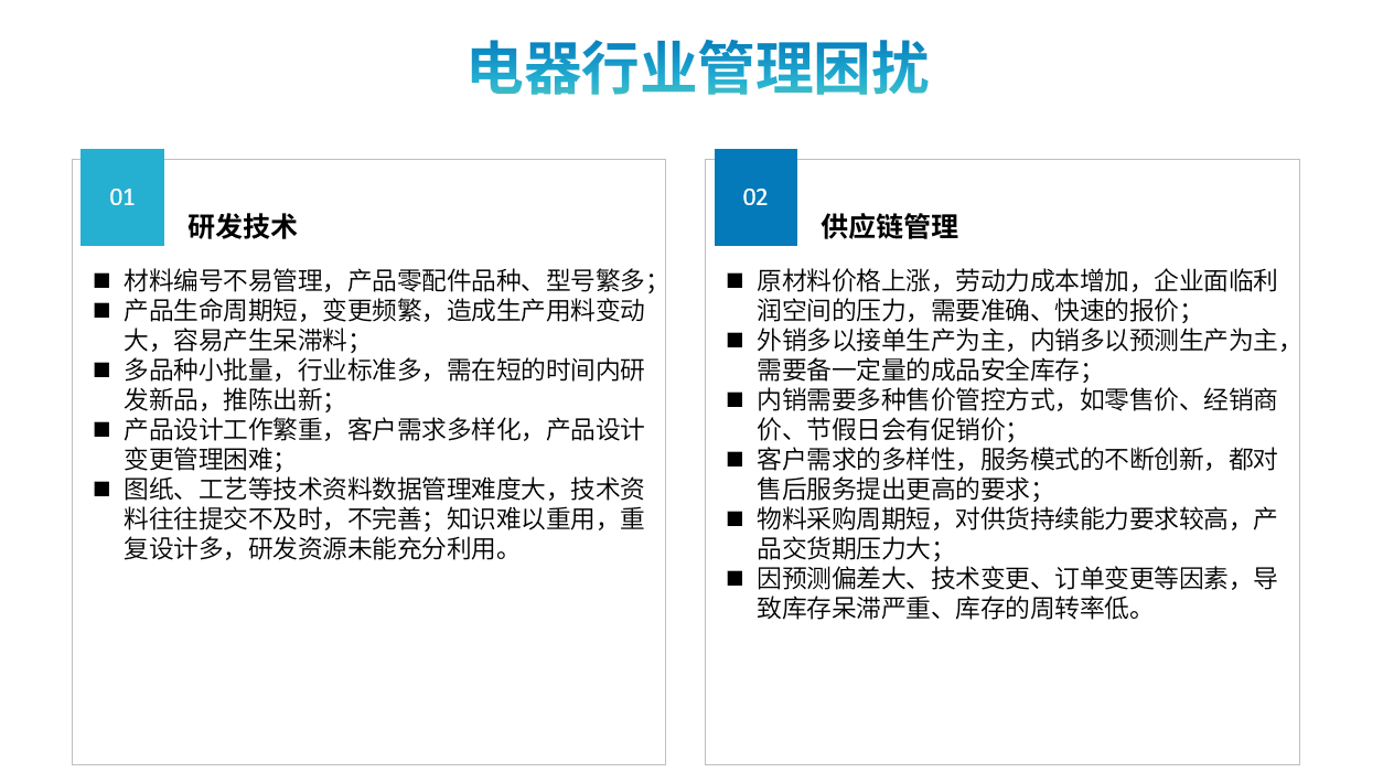
家用电器开云球赛_开云球赛中国有限公司
免费体验
匹配与贵司高度契合的 系统导入信息真实体验
免费演示
与销售顾问预约时间我 们登门为您演示
专家诊断
20多年经验的专家提供 企业信息化诊断
客户参观
免费预约客户参观亲临 系统现场体验
免费申请试用
1分钟快速体验
400-600-4155
立即提交
关注微信
服务热线
服务热线:
400-600-4155
公司邮箱:
lee@centersoft.com.cn
回到顶部